沙漠之蛇 发表于 2025-12-08 20: 51以后就都靠AI了?
可以随时问它,比如现在问它美日:
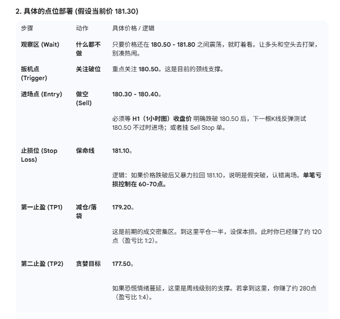
关于美元/日元 (USD/JPY) 的走势,目前的市场确实因为地缘政治的紧张局势出现了明显的波动。根据最新的市场数据(2025年12月8日),美日汇率已经上行至 156.00 附近。
对于“是否可以追进”,这取决于你对当前突发事件的风险承受能力。以下是客观的分析,供你参考:
1. 为什么美日 (USD/JPY) 在涨?
目前的上涨并非单纯的经济数据驱动,而是严重的地缘政治风险导致:
- 突发事件:根据最新消息(12月7日-8日),中日关系急剧恶化。有报道称中国军机对日本战机进行了“雷达锁定”(Radar lock-on),且日本首相誓言将做出“坚决回应”。
- 日元逻辑发生变化:通常情况下,日元是避险货币(出事了大家买日元)。但这次冲突直接涉及日本本土安全,资金可能为了避险而逃离日本,导致日元被抛售,从而推高 USD/JPY。
- 美元走强:在这种极度不确定的情况下,美元作为最终的避险港湾(Ultimate Safe Haven)受到了追捧。
2. 现在“追进”的风险 (Risk Analysis)
虽然趋势目前向上,但“追高”在战争或冲突预期下的风险极高:
- 消息面反转风险:如果双方突然宣布通过外交途径缓和局势,或者仅仅是“虚惊一场”,汇率可能会瞬间暴跌(例如从156直接跳水回154)。
- 央行干预:日本央行(BOJ)和财务省对 155-160 的汇率区间非常敏感。如果日元贬值过快,日本当局可能会随时入场干预(抛售美元,买入日元),这会导致美日汇率在几分钟内剧烈下跌。
- 波动率极大:现在的行情属于“消息市”,技术指标(如RSI)可能失效,价格波动会非常剧烈且不连贯。
3. 技术面关注点
- 当前价格:约 156.00。
- 上方阻力:如果局势进一步升级,市场可能会看向 156.50 甚至前高。
- 下方支撑:155.00 是重要的心理关口,如果跌破,意味着上涨趋势可能只是短暂恐慌。
4. 总结与建议
- 如果你是短线交易者:目前的动能确实向上(做多美元,做空日元),逻辑是“日本地缘风险”。但必须设置非常紧的止损(Stop Loss),防止突发外交缓和带来的暴跌。
- 如果你是稳健投资者:现在“追进”属于火中取栗。在局势不明朗时,场外观望可能是保存本金的更好选择。
下一步:
目前市场消息非常杂乱,你想让我帮你监控关于**“雷达锁定事件”的最新官方回应**,还是想看一看上方关键阻力位(156.50)的技术图表分析?
大桐树 发表于 2025-12-08 09: 59这周做啥比较丝滑问问ai
从周一开盘(12月8日)到现在的市场走势来看,外汇市场整体处于**“美联储(Fed)利率决议前的震荡调整”**阶段。
如果要说哪个货币对目前操作起来**“比较有把握”**(即趋势相对清晰或关键点位明确),我的分析建议如下:
首选关注:AUD/USD(澳元/美元)—— 短线趋势最清晰
- 走势特征: 明显的冲高回落,短线偏空。周一复盘: 开盘后一度试图上攻 0.6646,但随后遭遇强劲抛压,一路跌破开盘价,目前已跌至 0.6620 附近。机会点: 在这几个主要货币对中,澳元的下跌趋势在美盘时段最为干脆。操作思路: 顺势做空或等待回踩支撑。关键点位: 下方关键支撑在 0.6615 左右。如果跌破这里,可能会打开更大的下行空间;如果在这个位置企稳,则是一个盈亏比很高的短线反弹买点。
次选关注:USD/JPY(美元/日元)—— 波动最大,适合短线快进快出
- 走势特征: V型反转,波动剧烈。周一复盘: 亚盘时段一度下探至 154.90 附近(日元走强),但进入欧美盘后迅速拉升,目前反弹至 155.80 甚至更高,完全收复失地并转涨。机会点: 这种“下探回升”的走势表明下方买盘强劲,且市场对日本央行(BOJ)立即大幅加息的押注在动摇。操作思路: 逢低做多。目前的势头是美元在反攻,追多虽然有风险,但顺着日内的反弹势头操作(如回调至 155.40-50 附近接多)胜算较高。风险: 波动很大,止损需要设得宽一些。
暂避或观望:EUR/USD(欧元/美元)—— 陷入震荡泥潭
- 走势特征: 窄幅震荡,方向不明。周一复盘: 价格一直在 1.1620 - 1.1670 的窄幅区间内波动。虽然早盘冲高,但后续动能不足又跌了回来。原因: 市场在等周四的美联储决议,欧元多空双方都不敢轻举妄动。结论: 这个货币对目前的走势非常“磨人”,没有明显的单边趋势,操作起来容易两头被打脸,建议观望,或者只在区间边缘(1.1620做多,1.1670做空)做高抛低吸。
总结建议
如果你追求趋势的连贯性,建议操作 AUD/USD(做空思路)。目前的盘面显示澳元比其他非美货币更弱,下跌阻力最小。
如果你擅长捕捉波动,建议操作 USD/JPY。它的日内波幅大,能提供足够的利润空间,且目前的短线动能是向上的。
特别提醒: 本周是“超级央行周”,周四有美联储决议。在此之前,市场往往会反复震荡“洗盘”,切记控制仓位,不要在中间价位追涨杀跌。
逍遥前辈 发表于 2025-12-08 22: 54如果真是那样,那实力可期了
但是还是一个问题
虽然他有一个好主意:从一万刀的钱包里面每次只拿出300放在账户里面操作
但是缺少一个好的管理规则:爆仓300账户后必须强制休息至少一天
所以他会把一万刀的钱包一下子亏了75%,只剩下四分之一了
但是靠着后来一次300快速翻了20倍让钱包增加到8000,
然后再继续增加到12000,前后总共不到三天
功力超过金山大侠
我的疑问是:
这几天没有任何大行情,这几十倍是怎么翻出来的?
逍遥前辈 发表于 2025-12-08 21: 44这位肯定是老人无疑
但也肯定不是金山大侠
二者做单的风控方法完全不一样
有些新ID号确有很多人猜到了
可能是另外的人模仿金山大侠的叙事方式让情节更生动一些😁







